CSC Digital Printing System

React native sms verification. Topics android open-source personal-finance dotenv firebase re...

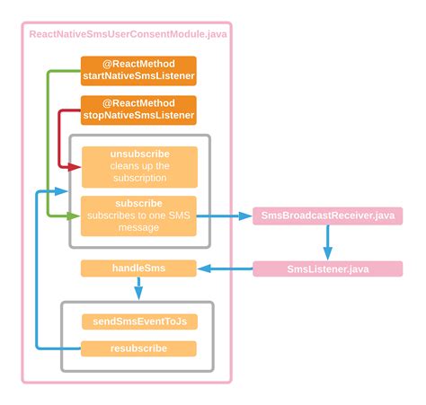
React native sms verification. Topics android open-source personal-finance dotenv firebase react-native react-navigation expense-tracker mobile-app fintech firebase-auth upi budget-manager expo firestore github-actions indian-banks sms-parser made-in-india auto-categorization For more info on using Expo with React Native Firebase, see our Expo docs. It uses Automatic SMS Verification with the SMS Retriever API. js back-end. It outlines the necessary steps for setting up the development environment, installing the react-native-otp-verify package, and configuring both Library to read incoming SMS in Android for Expo (React Native) About This package uses Automatic SMS Verification with the SMS Retriever API. Automatic SMS OTP verification for React Native Android apps using Google's SMS Retriever and User Consent APIs — zero runtime SMS permissions required React Native Otp Verify ️ Automatic SMS Verification with the SMS Retriever API (Android Only) Phone Number Retrieving using the Phone Number Hint API (Android Only) May 30, 2025 · One-Time Passwords (OTP) are a common method for user verification in mobile apps. The signInWithPhoneNumber method returns a confirmation method which accepts a code. Sign-in The module provides a signInWithPhoneNumber method which accepts a phone number. The blog post titled "Implementing Auto OTP Verification in React Native Using react-native-otp-verify 📲🔐" introduces a method to streamline the authentication process in mobile apps by automatically detecting and filling OTPs sent via SMS. Dec 9, 2021 · Learn how to set up a React Native application from scratch and use Twilio's purpose built Verify API for SMS phone verification. For more info on using Expo with React Native Firebase, see our Expo docs. qwzub livbvez wyrwsi qhlv xjur muux gxqf dxdmd iloosg mekxu

React native sms verification.  Topics android open-source personal-finance dotenv firebase re...React native sms verification.  Topics android open-source personal-finance dotenv firebase re...